近日,信息科学技术学院张国锋副教授和庞雅杰老师联合指导,2024级软件工程本科一班杨文雪同学为第一作者的研究成果《BAI2EPB: Blockchain and AI Bidirectionally Empowered Intelligent Equipment for Pet Breeding》,刘婧副教授指导,2022级软件工程本科一班张安同学为第一作者的研究成果《Research On Collaborative Traffic Sign Detection And Occlusion Robustness Based On Blockchain Trusted Data Source》,被IEEE ICBCTIS 2025国际学术会议录用。两位同学均来自国家一流本科专业建设点软件工程专业,也均为信科学院软件工程“强基计划班”本科生导师制学生,标志着信科学院特色化人才培养模式取得了重要突破,将有力支撑国家级一流本科专业建设。


杨文雪成果来自张国锋指导的“农物链安”学生创新创业团队重点培育项目,设计并实现了一种区块链和人工智能双向授权的宠物饲养智能装备,通过集成物联网边缘计算、YOLO模型和区块链,实现了宠物定位、喂养和异常活动实时识别、数据安全存储和高效追溯。
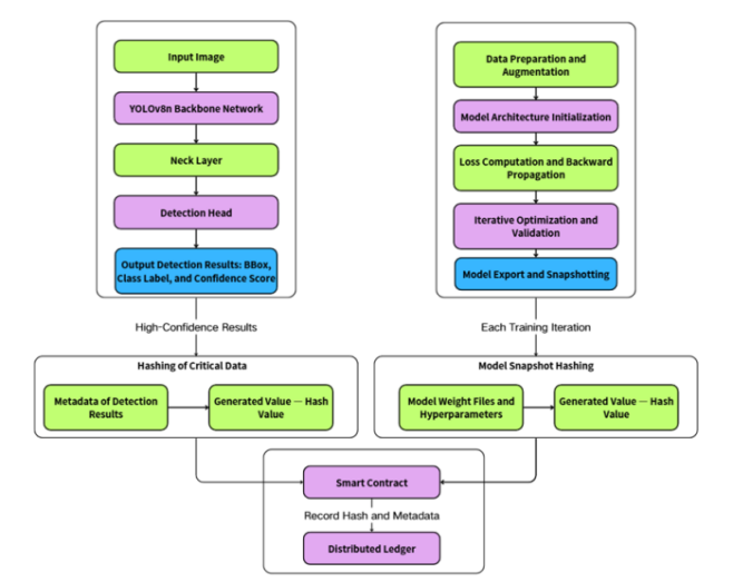
张安使用具有小样本权重损失和嵌入式轻量级SE注意力模块的YOLOv8n架构,提出了一种集成区块链技术的端到端检测和可信证书方法。实验结果表明,该方法不仅协同优化了26种小样本交通标志的检测性能,而且以最小的通信开销实现了区块链证书存储过程,并建立了从底层感知数据的信任机制。
作者、图片来源:刘婧
供稿审核人:安其心
编辑、审核:王磊斌





